I am excited to say after almost 5 years of work, Dr. T. Cody Prang, myself, Dr. Mark Grabowski, and Dr. Scott Williams have a new paper out in the journal Science Advances on the hand of one of the earliest and most complete fossil hominin, Ardipithecus ramidus. The open access article, titled Ardipithecus hand provides evidence that humans and chimpanzees evolved from an ancestor with suspensory adaptations, can be found here.
Key findings of this study include:
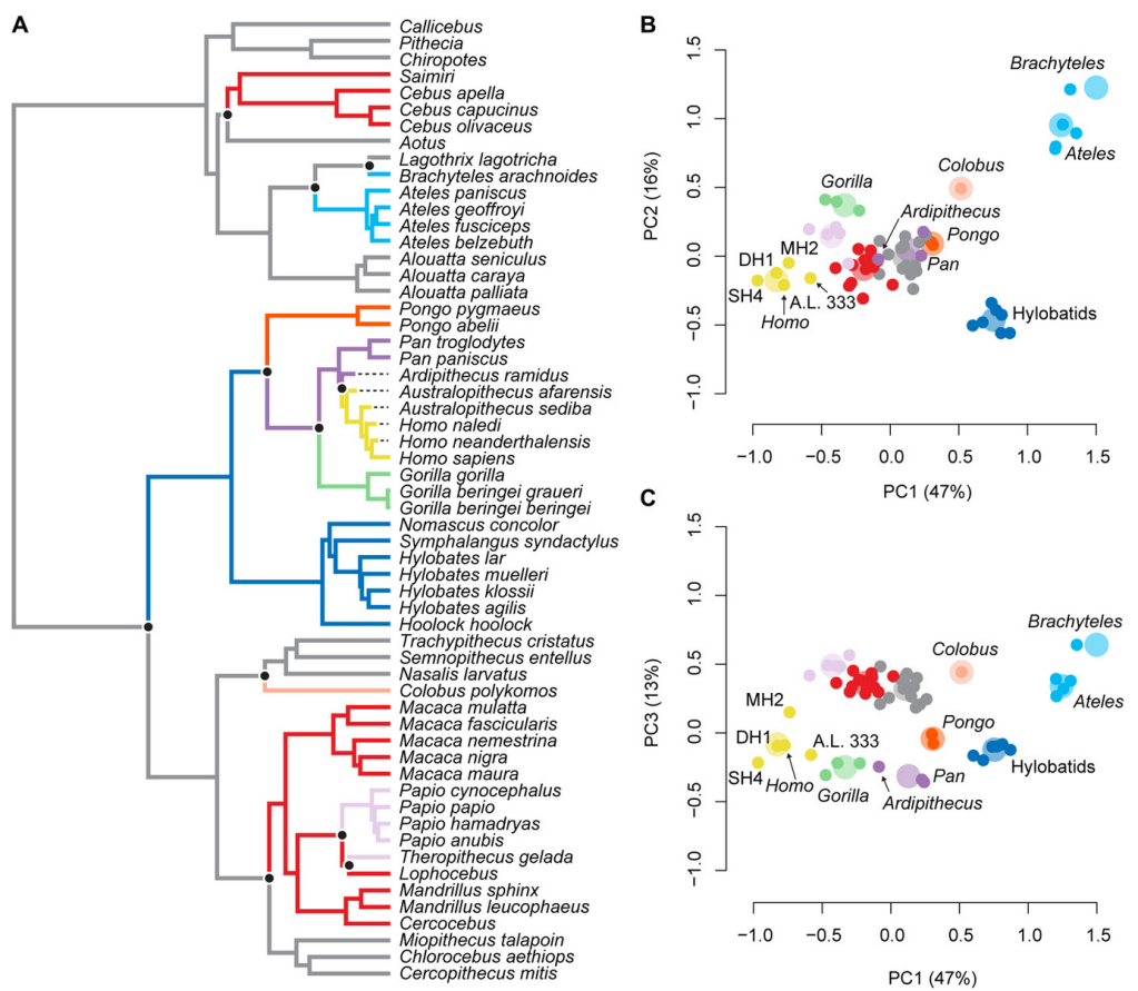
Ardipithecus had relatively long fingers, more similar to other primates that engage in suspensory behaviors (red dots), and like chimpanzees and gorillas that knuckle-walk when on the ground to compensate for their longer hands useful for suspension and vertical climbing when in the trees (blue dots). However, the relative size of the bones of the palm are more similar to later hominins.

Not only are Ardi’s fingers long, they are also very curved. Curved finger bones are seen in many other suspensory animals and is related to reducing the stresses on the fingers during hanging, and for better grip between the hand and the round tree branch.

Not only does Ardi look like other suspensory apes when looking at individual features, but the pattern holds when we used advanced statistical methods to consider 6 different measurements at once.

After showing how the size and shape of the Ardipithecus hand fossils are more similar to apes than modern humans or monkeys (as Ardi has been suggested to more resemble), we used the measurements from 53 species of primates to reconstruct the evolution of the primate hand, specifically how it has been used to move around. This evolutionary modeling suggested that Ardi and chimpanzees share adaptations to vertical climbing and suspensory behaviors. It also shows a marked transition towards more human-like hand shape in later homins.

The adaptive transition between Ardipithecus and later hominins, including modern humans, mirrors the evidence for the earliest appearance of stone tools in the archaeological record. This implies that the evolution of human-like manipulative behaviors evolved alongside the evolution of obligate upright walking.

While we knew this work provides an important new perspective on this fossil, the media attention has been more than we expected. Below are links to these various popular science articles on the new paper.
Gizmodo – What a Fossilized Hand Says About the Last Common Ancestor Between Humans and Chimpanzees
Inverse – 4-million-year-old hand debunks a popular theory of human evolution
The Scientist – Questions Raised About How an Ancient Hominin Moved
Texas A&M Today – Ancient Skeletal Hand Could Reveal Evolutionary Secrets
New Scientist – Earliest human ancestors may have swung on branches like chimps
Phys Org – A 4.4 million-year-old skeleton could reveal how early humans began to walk upright
Science News – Ardi may have been more chimplike than initially thought — or not